找回密码
 立即注册

QQ登录

只需一步,快速开始

收藏本版 |订阅

技术交底 今日: 0|主题: 368|排名: 57 

作者 回复/查看 最后发表
预览 012电气竖井内电缆桥架工程 精分患者小胖鱼 2024-12-3 0174 精分患者小胖鱼 2024-12-3 12:25
预览 011防雷与接地工程 三木商贸 2024-12-3 0254 三木商贸 2024-12-3 12:25
预览 010室内电缆桥架安装工程 槟榔荚臭豆腐 2024-12-3 0145 槟榔荚臭豆腐 2024-12-3 12:25
预览 009灯具安装工程 勇结童心 2024-12-3 0257 勇结童心 2024-12-3 12:25
预览 008开关插座安装工程 涛声依旧佳 2024-12-3 0289 涛声依旧佳 2024-12-3 12:25
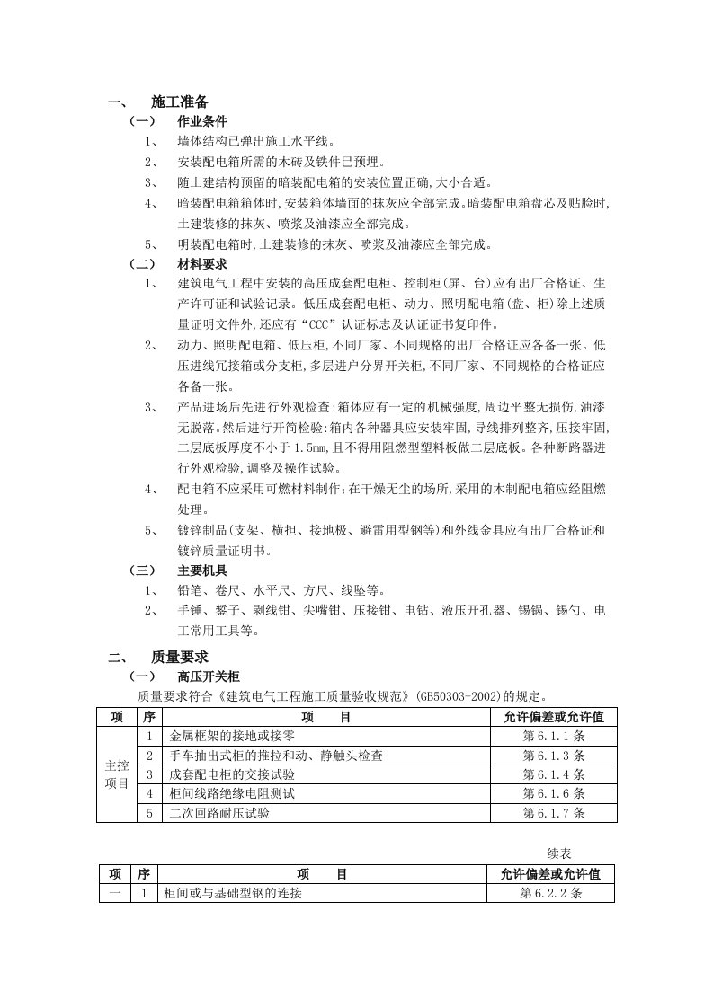
预览 007配电箱安装工程
谢策 2024-12-3 0163 谢策 2024-12-3 12:25
预览 006管内配线工程 南方的候鸟 2024-12-3 0216 南方的候鸟 2024-12-3 12:25
预览 004预制楼板内管路敷设工程 黄印 2024-12-3 0154 黄印 2024-12-3 12:25
预览 005吊顶内管路敷设工程 消防设计图审 2024-12-3 0327 消防设计图审 2024-12-3 12:25
预览 003砌体内管路敷设工程 香菜 2024-12-3 0318 香菜 2024-12-3 12:25
预览 002现浇混凝土顶板内管路敷设工程 游山玩水一老叟 2024-12-3 0180 游山玩水一老叟 2024-12-3 12:25
预览 001混凝土墙内管路敷设工程 悦琛 2024-12-3 0222 悦琛 2024-12-3 12:25
预览 008屋面防水工程-合成高分子卷材防水 猎杀菌 2024-12-3 0242 猎杀菌 2024-12-3 12:25
预览 006厕浴间防水工程-单组分聚氨酪涂膜防水 顾德毛宁 2024-12-3 0134 顾德毛宁 2024-12-3 12:25
预览 007屋面防水工程-高聚物改性沥青卷材防水 活累 2024-12-3 0122 活累 2024-12-3 12:25
预览 004厕浴间防水工程-氯丁胶乳沥青防水涂料 德约科维奇 2024-12-3 0141 德约科维奇 2024-12-3 12:25
预览 005厕浴间防水工程-SBS橡胶改性沥青防水材料 李宗霖 2024-12-3 0211 李宗霖 2024-12-3 12:25
预览 003地下防水工程-涂膜防水 有事你说话 2024-12-3 0119 有事你说话 2024-12-3 12:25
预览 001地下防水工程-防水混凝土 俄粉总爱装爱国 2024-12-3 0115 俄粉总爱装爱国 2024-12-3 12:25
预览 002地下防水工程-卷材防水 而立而已 2024-12-3 0119 而立而已 2024-12-3 12:25
下一页 »

快速发帖

还可输入 80 个字符
您需要登录后才可以发帖 登录 | 立即注册

本版积分规则

QQ|站长QQ:22646427|Archiver|手机版|小黑屋|查规范网 ( 粤ICP备2024184902号-1 )|网站地图

GMT+8, 2026-3-24 16:43 , Processed in 2.497888 second(s), 34 queries .

Powered by Discuz! X3.5

© 2001-2025 Discuz! Team.

返回顶部 返回版块