找回密码
 立即注册

QQ登录

只需一步,快速开始

查规范网»论坛 规范标准 行业标准 包装储运
收藏本版 |订阅

包装储运 今日: 0|主题: 548|排名: 27 

作者 回复/查看 最后发表
预览 GBT 4456-1996 包装用聚乙烯吹塑薄膜 and123 2024-1-29 0180 and123 2024-1-29 14:05
预览 GBT 4768-1995 防霉包装 and123 2024-1-29 086 and123 2024-1-29 14:05
预览 GBT 4122.1-1996 包装术语 基础
halleymai 2024-1-29 0134 halleymai 2024-1-29 14:05
预览 GBT 3538-1983 运输包装件各部位的标示方法 lxq9394 2024-1-29 0187 lxq9394 2024-1-29 14:05
预览 GBT 2934-1996 联运通用平托盘 主要尺寸及公差 and123 2024-1-29 0282 and123 2024-1-29 14:05
预览 GBT 2678.2-2008 纸、纸板和纸浆 水溶性氯化物的测定
halleymai 2024-1-29 0148 halleymai 2024-1-29 14:05
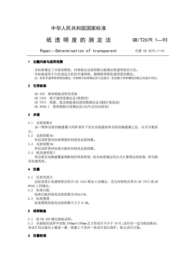
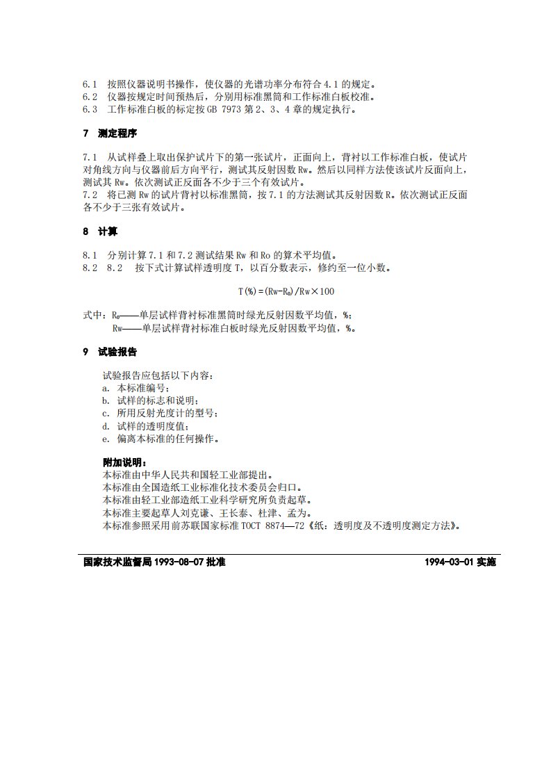
预览 GBT 2679.1-1993 纸透明度的测定法.pdf
狂人 2024-1-29 0141 狂人 2024-1-29 14:05
预览 GBT 1992-2006 集装箱术语 lxq9394 2024-1-29 081 lxq9394 2024-1-29 14:05
预览 GBT 2676-2006 海图纸 狂人 2024-1-29 0256 狂人 2024-1-29 14:05
预览 GBT 1836-1997 集装箱代码、识别和标记 and123 2024-1-29 081 and123 2024-1-29 14:05
预览 GBT 1857.3-1992 包装运输包装件 静载荷堆码试验方法
and123 2024-1-29 0154 and123 2024-1-29 14:05
预览 GBT 1835-2006 系列1集装箱 角件 lxq9394 2024-1-29 077 lxq9394 2024-1-29 14:04
预览 GBT 1539-2007 纸板 耐破度的测定 lxq9394 2024-1-29 074 lxq9394 2024-1-29 14:04
预览 GBT 1541-2007 纸和纸板尘埃度的测定 and123 2024-1-29 081 and123 2024-1-29 14:04
预览 GBT 1835-1995 集装箱角件的技术条件 lxq9394 2024-1-29 087 lxq9394 2024-1-29 14:04
预览 GBT 742-2008 造纸原料、纸浆、纸和纸板灰分的测定 and123 2024-1-29 0140 and123 2024-1-29 14:04
预览 GBT 1413-1998 系列1集装箱 分类、尺寸和额定质量 and123 2024-1-29 075 and123 2024-1-29 14:04
预览 GBT 1019-2008 家用和类似用途电器包装通则 halleymai 2024-1-29 087 halleymai 2024-1-29 14:04
预览 GBT 460-2008 纸 施胶度的测定 halleymai 2024-1-29 073 halleymai 2024-1-29 14:04
预览 GBT 462-2008 纸、纸板和纸浆 分析试样水分的测定 and123 2024-1-29 077 and123 2024-1-29 14:04
下一页 »

快速发帖

还可输入 80 个字符
您需要登录后才可以发帖 登录 | 立即注册

本版积分规则

QQ|站长QQ:22646427|Archiver|手机版|小黑屋|查规范网 ( 粤ICP备2024184902号-1 )|网站地图

GMT+8, 2026-3-25 02:08 , Processed in 4.835431 second(s), 34 queries .

Powered by Discuz! X3.5

© 2001-2025 Discuz! Team.

返回顶部 返回版块